产品中心
PRODUCT
M1020
M1020
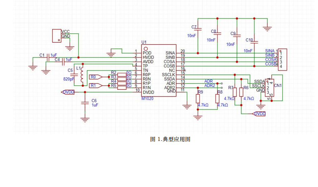
M1020电感式编码器芯片是一款专为高精度位置检测而设计的芯片产品,采用先进的电感技术,能够精确测量旋转物体的位置和角度。芯片将电感编码器转子的电磁感应电流进行转换、放大、滤波等处理,进而转成高线性的正弦、余弦信号,便于 MCU 等主控芯片解码成角度信号。M1020电感式编码器芯片芯片支持校准功能,可校准输入信号和芯片的漂移电压、增益等,使得输出的正弦、余弦信号处于最佳状态。M1020电感式编码器芯片适用于工业...

特点:

支持 PCB 电感的信号发射和信号接收。

角度测量精度:±0.05°。需要片外 MCU支持。

支持转速高达:600000rpm(单对极)。

安全功能:包括过热保护、过压保护、欠压保护等功能。

有效抵御电磁干扰,保证在复杂电磁环境下的正常工作。

温度工作范围:-40~150℃。

提供 TSSOP20L 封装

应用:

自动化产线、数控机床、机器人关节控制


image.png

在线客服
热线电话
微信公众号